欢迎访问深圳青山户外
客服热线: -

深圳青山户外

我问青山何时老,青山问我几时闲

成团!特价1588元! 每天出发纯玩港澳珠4日游(广州-珠海-深圳集合) [复制链接]

已报名 {{batch.successApplierCount}} | 余位 {{batch.storeCount}}
费用
{{getTotalPrice(false, false)}} 免费 / 成人 {{getTotalPrice(false, true)}} 免费 / 儿童
会员费用
{{getTotalPrice(true)}} 免费 / 成人 {{getTotalPrice(true, true)}} 免费 / 儿童
积分详情
交易成功,送1588积分
开始时间
{{batch.startTime|formatStartTime}}
选择批次
{{batch.title}}(¥{{batch.price}}/ {{batch.priceUnitName}}
优惠券
集合地
广东 深圳 广州-珠海-莲塘口岸
目的地
香港 香港澳门
组织者
阳光  19173564075
活动亮点
早鸟报名享活动最低价,转发返现10元

详细信息




请花3分钟浏览
活动介绍|行程安排|费用说明|注意事项
有事问群主或客服
报名即视为同意以下内容,有很多重要信息
———————————————————————
活动有分4个版块,花几分钟看一看。

▼活动地点

香港澳门珠海

▼难度系数
难度:1星、最高5星。
风景:5星、最高5星。
纯休闲摄影吃喝玩乐路线

年龄限制:65岁以内(未成年报名必须有家长陪同

▼集合时间
1、广州集合时间地点
【集合时间①】05:20 广州海珠广场地铁站华厦大酒店门口
【集合时间②】05:45广州天河区黄埔大道冼村站G出口
【集合时间③】06:25广州番禺区番禺广场站E出口基盛万科大厦A栋
2、珠海集合时间地点
7:40在港珠澳大桥珠海公路口岸3楼H01门前集合
3、深圳集合时间地点
8:30罗湖区莲塘口岸集合
切记:户外迟到不等也不退钱,赶不到就不要报名。
▼出行通知
具体时间以通知短信为准,出发头天21点前会发送领队集合信息,没收到的请找报名方! 谢谢!
▼微信咨询
加了其他微信就不用重复加。
微信阳光:hw19904
微信青烟:hw19909
▼成行人数
5人成行,一台车最多53人,早报名早成行,出发前两天才是报名高峰期
如需取消,请参考费用说明那里的退改规则
▼怎么取消
深圳青山户外小程序首页--右下角我的--活动订单--点开本次活动订单--拉到最底下有红色字体申请退款(48小时内原路退款到账)。

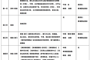
纯玩四钻港澳珠观光四天



第一天:深圳--香港
【黄大仙祠】 (约 30 分钟)
黄大仙祠 ,在中国有两个 ,分别是广州黄大仙祠和香港黄大仙祠 ,香港黄大仙祠又名啬色园 ,始建 于 1945 年 ,是香港九龙有名的胜迹之一 ,是香港最著名的庙宇之一 ,在本港及海外享负盛名。广 州黄大仙祠始建于清朝已亥年 ,即公元 1899 年 ,是广州宗教圣地之一。
【西九文化区之艺术公园】【香港故宫文化博物馆】 (外观约 30 分钟)
西九文化区之艺术公园三面环海 ,一踏入公园 ,扑面而来的浓浓的文化艺术气息 ,体现了这个文化 区的独一无
二 ,香港故宫文化博物馆也位于此 ,是香港新的网红打卡景点。
午餐 (约 30 分钟)
尖沙咀自由活动 (约 60 分钟)
DFS 旗舰店, 提供全港最大的一站式购物环境及多元化产品系列 ,汇集世界著名品牌店 ,是时尚达人必到的购物天堂。 国际名牌手袋、衣履皮具、珠宝钟表、化妆护肤品均是极尽华丽的选择 , 100 多个世界顶级 品牌齐聚一堂,相比国内节省 10%-40%的免税价格,更独家限量版,件件都是顶级名牌的最新力作 , 限量稀有 ,值得珍藏。游客可根据自身需求选择前往尖沙咀自由活动或海港城购物天堂自由活动 ,共约 1 小时。
【太平山顶】 (约 60 分钟)
太平山顶香港最高点,是游客必到的旅游点,乘车抵达山顶 ,山顶一带更是官绅名流的官邸所在地, 在这里可以俯瞰维多利亚港的香港岛、九龙半岛两岸 ,在古式古香的狮子亭和空旷怡人的山顶公园是太平山顶的最佳观赏位置。
香港杜莎夫人蜡像馆 (不含票) ,位于中国香港太平山顶凌霄阁 ,是专门展览名人蜡像的博物馆。 杜莎夫人
蜡像馆总馆位于英国伦敦 ,香港分馆于 2000 年开幕 ,展出约 100 尊国际、 中国及中国香 港名人的蜡像。包括前中华人民共和国国家主席胡锦涛、篮球明星姚明、足球明星碧咸(大卫·贝克汉 姆)、香港奥运金牌得主李丽珊、著名艺人古巨基 、陈慧琳、周杰伦、刘德华、张柏芝等 ,以及已故巨星邓丽君、张国荣、梅艳芳等。
【会展中心新翼】【金紫荆广场】 (约 15 分钟)
这里是香港回归祖国的见证 ,“永远盛开的紫荆花”面朝维多利亚海港,寓意着香港永远繁荣昌盛。
乘【天星小轮】观看【维多利亚港】 (约 15 分钟)
维港海面穿梭了近一个世纪的天星小轮,是访港旅客游览维多利亚港首选的行程, 曾被《国家地理旅游杂志》评为"人生50 个必到景点"之一。(春节年初二因维港烟花表演,天星小轮无法安排,敬请见谅。此为赠送项目因台风等不可抗力因素或游客晕船等自身原因不能游览,无费用退回,敬请谅解)
【中环摩天轮】 (外观) (约 10 分钟)
途中可以远观到是香港中环的新地标-摩天轮 ,是一座高 60 米、约 20 层楼高的巨型摩天轮 ,位于中环海滨长廊上。 (车览)
【尖沙咀钟楼】(约 15 分钟)
钟楼全称九龙铁路钟楼,高 45 米,建于 1915 年,是蒸汽火车时代的标志,被视为九龙的地标, 可到钟楼
最佳观景台悠闲的欣赏维多利亚港景色。“幻彩咏香江”是香港旅游发展局于 2004 年起的一个宣传香港的旅游项目,历来耗资四千四百万港元,曾经吸引了超过 400 万名旅客及市民欣赏。2005 年 11 月 21 日,正式获列入《吉尼斯世界纪录大全》, 成为全球最大型灯光音乐汇演。
【星光大道】 (约 20 分钟)
香港星光大道是位于香港九龙尖沙咀东部的尖沙咀海滨花园 ,是为表扬香港电影界的杰出人士的特 色景点 ,仿效好莱坞星光大道 ,杰出电影工作者的芳名与手掌印镶嵌在特制的纪念牌匾 ,以年代依次排列在星光大道上 , 目前星光大道可容纳 100 名电影工作者的纪念牌匾。此外 ,星光大道也有多 尊以电影拍摄情况及香港知名艺人为题材的塑像 ,供游人拍照留念 ,是热门的旅游景点。
晚餐: 自理
附近均有便利店,超市,一田百货,日本城,北角汇,本地街市和茶餐厅等,可以根据自己需求观光用餐。
温馨提示:
可自费升级参加维港夜游项目,沉浸式体验世界三大夜景之最,感受香港的繁荣与活力。
参考游轮:洋紫荆号/东方之珠号/海龙明珠号。
行程结束 ,送回酒店。
温馨提示:请务必提前留好司机的车牌及导游领队电话,请游客一定要按约定时间和地点上车,旅游巴士即停
即走 ,如果未按集合时间回程的 ,当自动放弃回程 ,交通费自理。
第二天:香港
全天自由活动,不含车/餐/导游
第三天:香港-澳门
指定时间乘坐巴士前往港珠澳大桥香港关口
经港珠澳大桥乘金巴前往澳门。 (香港早餐自理)
早餐自理 (可在港珠海大桥的茶餐厅用餐或提前备好简易早餐)
港珠澳大桥 (车程约 45 分钟)
港珠澳大桥东起香港国际机场附近的香港口岸人工岛 , 向西横跨南海伶仃洋水域接珠海和澳门人工岛,止于珠海洪湾立交;桥隧全长 55 千米 ,其中主桥 29.6 千米、香港口岸至珠澳口岸 41.6 千米;桥面为
双向六车道高速公路 ,设计速度 100 千米/小时;工程项目总投资额 1269 亿元。
【大三巴】 (停留时间约 30 分钟)
游览具有标志性地标建筑的圣保罗教堂遗迹,列入世界遗产的中西合璧的石壁在全世界的是独一无二的天主教堂【大三巴牌坊】
【妈祖庙】
又称“天后娘娘” ,人称能预言吉凶 , 常于海上帮助商人和渔人化险为夷 ,消灾解难。
【渔人码头】 (停留时间约 30 分钟)澳门首个主题公园【澳门渔人码头】概念源自欧美,代表的是一种欧陆怀旧式的休闲,将不同的元素综合于一体 ,像一座小城市 ,更是一个综合性的逍遥宫
【回归贺礼陈列馆】 (停留时间约 40 分钟)
在澳门回归时 , 中国国务院、全国各省、 自治区和香港特别行政区均送赠贺礼给澳门贺礼展品 景点对面的澳门手信店游客可以自行购买礼品带给亲朋好友。
享用午餐
(约 45 分钟)
澳门银河度假村【银河运财银钻】钻石表演或永利发财树 (停留时间约 30 分钟)
银河大堂是著名的“运财钻石”表演,一座高达 3 米的璀璨巨型钻石每天多次在水幕中缓缓旋转而下, 落在喷水池中 ,希望为每一个看到它的人带来好运和爆富。发财树是用纯金制成的永利宫金财树,有万片叶子,是一棵真正意义上的发财树。它会随着时间与节奏,金色之树破土而出 ,带着灿烂悦动的光芒 , 随着游人的欢呼声缓缓地升起。
【威尼斯人度假城】
以美国拉斯维加斯威尼斯创意为主题的 【威尼斯人度假城】 以威尼斯水乡为主题 ,酒店周围内充满威尼斯
特色拱桥、运河及石板路 ,这里有着世 界最壮观的室内蓝天白云 ,夜间繁星密布 ,感受威尼斯人浪漫狂放的异国风情。结束愉快的行程 ,送珠海酒店。
第四天:珠海-深圳
早上酒店大堂集合,由专业的导游带领游览【浪漫情侣路】途径车观珠海最美公路,沿路观赏珠海海岸线美丽的风景。
【珠海歌剧院-日月贝】设计灵感来源于名画《维纳斯的诞生》,维纳斯这个爱与美的女神是从贝壳里诞生的,再加上剧院内部,日月贝只有珠三角独有,所以就有了日月贝这个理念。
【珠海渔女】珠海城市名片,珠海象征性建筑之一,珠海十景之一。
【香炉湾沙滩】香炉湾位于珠海渔女景区,是一个半月形的海湾,因过去渔民从这里登岸到石景山香炉洞朝拜而得名。香炉湾碧海银滩,翠林如带,海鸥逐浪,帆影穿行,风景如画。
【城市阳台】所爱隔山海,山海亦相连。“城市阳台”将成为山海城浑然一体的高品质城市公园,成为情侣路“一带九湾”上的璀璨明珠。这里有碧海银滩、绿水青山、四季繁花,这里能登高望远、亲海嬉戏、悠闲饮茶。
前往【石景山公园旅游中心】依山傍水面海,风景精致迷人,是珠海市区内自然景观和生态环境保护的十分优良的公园,是集观赏石景,登高望远,儿童游乐,体育极限远动和娱乐高科技成果展示为一体的花园式公园。【石景山缆车票】需要自费购买(参考价格为80元/人往返),自愿选择,不强迫消费,
【粤海酒店璇宫自助午餐】(如遇当天自助餐无法安排,则改食相同餐标海鲜餐)
餐后前往【港珠澳大桥口岸-望桥驿站】位于港珠澳大桥珠海公路口岸一视野开阔处建设观景台,为市民游客搭建一个欣赏港珠澳大桥的绝佳视野平台。 亲身感受网红打卡必到景点,体验被誉为“世界桥梁界的珠穆朗玛峰”的现代世界七大奇迹之一中国新的地标性建筑——全长55公里的港珠澳大桥!
之后前往【横琴-励骏庞都】(约30分钟)网红必打卡点,
珠海首个葡式大型综合体!参考 17 世纪葡萄 牙曼奴式风格,并融入澳门特色。涵盖餐饮、娱乐、艺术、书
店、影院等多种业态。内设有专门为珠澳两地特产商品而设的卖货场,把两地的日常生活用品推荐出去,活跃两地经济,让两地居民生活共享互通的优势。
行程结束,送珠海公路口岸与回深圳的团队汇合送到深圳,下车点:深大北门、大剧院。以上行程时间如不可抗力因素 ,在不影响行程和时间的前提下 ,导游会浏览顺序和时间会有所调整, 敬请谅解!
【费用说明】
报名费:1588(大人小孩占床同价)
小还不占床 770元
【退改规则】
不接受就别报名哦。

1. 退款:

活动不成行、组织方原因或其他不可抗力因素,全额退款。

活动已成行的前提下,个人原因不能参加而退出活动,

按以下规则退款:(出发日期时间按当天00:00为标准)

活动出发前72小时及之前,退100%

活动出发前48到72小时,退60%

活动出发前36到48小时,退40%

活动出发前24到36小时,退20%

活动出发前24小时及之后,不退款

(按报名费总额的百分比扣款,如不够扣的定金全扣)

申请退款后客服会以后台申请时间为准按规则扣损退款

补充条款:
可以自己找人替自己,不扣费。
不能改期,不能换活动,报错了请自行申请退款(参照退改规则),不影响重新报名。
▼返现说明
 每个订单号只返现5元,按订单算,不是按人。
怎么转发】2选一:
1、生成海报>保存到本地>海报图发朋友圈,必须配文案:一起出来玩吧#深圳青山户外
2、或者  直接转发行程到朋友圈,必须配文案:一起出来玩吧#深圳青山户外
【转发要求】缺一不可:
报名的当天转发,10个以上点赞,保持到当天活动结束后再截图!
返现找谁微信青烟:hw19909
【返现时间活动的当天联系(如忘了,最多可推迟2天)。
【返现提供】朋友圈点赞的截图+订单的截图 发给青烟,订单获取:深圳青山户外小程序---我的---活动订单截图
【报名须知】
1、本线路为散客拼团,团友可能来自不同地域、参加不同线路,且会更换导游,但不影响正常游览。
2、参加港澳游线路,请出发前提前1天或以上提供出行者的姓名、通行证号、联系电话(开通国际漫游功能)。
3、因游客自身原因(如疾病、怀孕、携带违禁品、证件有误、护照抽查等)造成的通关延误 ,需自理费用追赶团队。
4、天星小轮和运财银钻为赠送项目 ,如遇不可抗力或维修停开,费用不退。
5、香港住宿产生单人,须服从导游安排拼住;澳门/珠海住宿产生单人,需加床或补房差,不安排拼住。
6、18岁以下未成年人、65岁以上长者,必须有成年家属或监护人陪同参团,否则不予接待。敬请谅解!
7、迪士尼、海洋公园等有门票景点,导游不陪同游览。如进入景区时有需要寄存行李的,产生的行李寄存费请自理。
8、香港主题乐园禁止游客携带食物和饮料入内;澳门赌场禁止穿拖鞋短裤、衣冠不整及未满21周岁者进去赌场。
9、因港澳特殊习俗,中式围餐默认10-12人一桌,座位相对紧凑,如人数超出范围菜品会相应增减。
【旅游须知】
一、证件:必须持有效港澳通行证及有效签注参团并确保资料准确。如持其他证件 ,出入境风险由游客自行承担。
二、货币:港澳地区通用货币为港币,请在出行前兑换好少许港币。大型商场/超市均可刷内地银联卡、微信、支付宝消费。
三、健康及药品:旅游大巴及酒店空调温度较低 ,建议可携带披肩等保暖衣物。可随行准备一些常用药品 ,如感冒、防暑、晕车、止
泻、止痛、消炎、创可贴、抗过敏药物等 ,以防万一。
四、酒店:
1、港澳酒店没有星级制度,行程所属星级为参考国内同级标准;但港澳地区寸土寸金,房间及床位狭小。
2、港澳地区多数酒店内没有牙膏、牙刷、拖鞋等个人卫生用品,请自行携带。
3、部分酒店使用电视、电话、以及 WIFI 需要收费 ,如需使用,请联系酒店前台付费使用。
4、酒店房间内小冰箱里的食物,是不含在团费中的,如有享用了这些食物,请到前台付费、部分酒店入住需要交纳住宿押金,港澳
500 港币到 1000 港币不等,珠海 200 到 500 人民币不等。请自备现金或刷卡预授权。
五、出入境注意事项:
1、过关时 ,请保管好自己的物品 ,贵重物品不可放在行李箱内托运 ,防止被别人掉包 ,不要帮助陌生人拿东西。2、出入境携带物品注意事项
( 1 ) 根据海关规定 ,居民出境可携带 20000人民币或等值5000美金的外币现钞
( 2 ) 如携带摄像机、有变焦镜头的照相机、数码相机、手机电脑等物品请提前到海关申报并保存好申报单。
( 3 ) 免税品:入境内地每人限带200支香烟及一瓶酒 ,入境香港限带 19 支香烟。
( 4 ) 禁止携带枪支、弹药、毒品。
( 5 ) 遵守海外其他相关规定。
六、购物:香港是个免税的城市 ,购物请选择在正规的商场及连锁店购买 ,切勿贪小便宜 ,并记得索要票据。
七、安全事宜:一切贵重物品(包括通行证 ,身份证 ,现金 ,相机等)必须随身携带 ,不可单独放在旅游车上和酒店内 ,以防不测 ,如有遗失本公司概不承担赔偿!






最近报名

咨询留言

正在加载留言数据...
      邀请码
      ×
      {{errorCodeText}}
      优惠券
      ×
      {{el.discountedPrice}}
      会员专享
      新用户专享
      普通用户专享
      所有用户可用
      无门槛限制
      满{{el.fullAmount}}元使用
      截至{{el.fixedDate|date('yyyy-MM-dd HH:mm')}}
      领取之日{{el.expiredDays}}天内有效
      立即领取 已领取
      开通会员
      ×
      • 支付宝
      • 微信
      0
      相关推荐